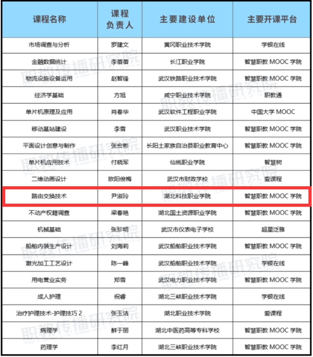
近日,教育部发布了《关于2022年职业教育国家在线精品课程遴选结果的公示》。据悉,湖北科技职业学院尹淑玲副教授负责的《路由交换技术》成功获批为国家级在线精品课程,成为湖北科技职业学院首门“国精课”,实现了该校在此项目上的历史性突破。

近年来,湖北科技职院致力于推动信息技术与教育教学的深度融合,发布《在线开放课程建设与管理办法》,鼓励、支持教师投身在线精品课程建设,依托数字化课程资源开展线上线下混合式教学。目前,在该校教务处和各院部的共同努力下,完成了2个国家职业教学资源库子项目建设,建成在线开放课程258门,校级在线精品课程38门,省级在线精品课程3门。
此次成功入选国家级在线精品课程,是对湖北科技职业学院资源建设、课程建设、教学改革等方面成果的集中体现,也是该校推进“双高”校建设的重要标志性成果。
链接:https://baijiahao.baidu.com/s?id=1753442525048675901&wfr=spider&for=pc
责任编辑:毕小艳